公众服务首页
司法行政人员首页
欢迎您访问司法行政(法律服务)案例库
首页 > 通过认知引导的新型神经反馈治疗冰毒成瘾患者的案例

通过认知引导的新型神经反馈治疗冰毒成瘾患者的案例

分享
案例内容
【案例背景】

相关数据表明,冰毒是我国当前滥用人数最多的毒品,但是目前尚无针对冰毒成瘾特别有效的治疗方法。研究发现,成瘾线索反应是成瘾的核心病症之一,因此降低大脑对成瘾相关线索的反应可能有助于治疗物质成瘾。近期,中国科技大学研发了拥有完全自主知识产权的认知引导新型神经反馈技术,该技术先通过特定的认知任务范式,结合自行研发的人工智能机器学习算法,确定特异性成瘾线索反应的全脑活动模式,随后训练患者在神经反馈中降低调控该模式,进而缓解成瘾行为。认知引导的新型神经反馈训练相较于安非他酮、司来吉兰、奥氮平、利培酮、左旋四氢帕马丁、巴氯芬、多奈哌齐等冰毒抗渴求药物,其安全性较高,不会对冰毒成瘾者带来任何副作用;对比认知行为疗法,该训练具有低成本运行的优势;同时,脑电神经反馈相对于功能磁共振(functional MRI)的神经反馈而言,具有较高的灵活性和便携性,可以自行使用,费用低廉,是一种适合推广的治疗方法。

【案例基本情况】

认知引导新型神经反馈训练采用了双盲随机对照的设计,从主动报名人员中招募73名冰毒成瘾者,随机分配为试验组(36人)和对照组(37人)。其中试验组控制自己的实时大脑活动,对照组则调节与之相匹配试验组的大脑活动,开展新型神经反馈训练。

(一)思路和目标

1.思路

以科学戒治为核心,以成瘾状态为指标,以降低复吸率为目标,通过对比成瘾患者训练前后的各项成瘾指标来判断治疗效果的好坏,降低冰毒成瘾患者的复吸率。

2.目标

①通过进行规范严格的科学试验,有力论证认知引导的新型神经反馈训练的有效性;

②将科研成果转化为实际应用,将新型神经反馈技术移植再开发,提升易用性和可靠性,开发出一套稳定可靠的新型神经反馈设备,简化训练流程,编制使用指南,并在司法行政戒毒系统中推广使用。

(二)入组标准

处于康复巩固期的男性冰毒成瘾患者;根据DSM-5(Diagnostic and Statistical Manual of Mental Disorders)诊断为中度或重度的冰毒成瘾患者;居住地在安徽境内,已婚或有家人探访;初中及以上学历,具有基本的读写能力;年龄在18-55岁之间;除冰毒外未摄入其他毒品,且进所前尿检确定为甲基苯丙胺阳性;吸毒次数至少每周3次且持续1个月以上,每次吸食冰毒剂量超过0.1克;无酒精成瘾,无严重躯体和其他精神类疾病;愿意被随机分配到本研究中,且签订知情同意书。

(三)试验步骤

本研究采用双盲、随机、安慰剂对照设计。试验过程由六个阶段组成(图1):(i)前测(Day1); (ii)神经反馈训练(Day2-6和Day9-13);(iii)中测(Day7);(iv)后测(Day14);(v)所内追踪检测(一周、一个月、三个月);(vi)所外跟踪检测(六个月)。在完成神经反馈训练后,没有患者报告有不舒服的感觉。

图1认知引导的新型神经反馈训练流程

(四)主要指标

毒品渴求得分用毒品渴求量表测量,分别在前测(Day1)、中测(Day7)、后测(Day14)以及所内回访(一周、一个月、三个月)时进行测量。神经反馈训练对大脑生理状态的改变,由神经反馈训练中冰毒线索反应任务对冰毒相关线索诱发的P300幅值进行评估,神经反馈训练表现由每次训练得分进行评估。为了进一步探究神经反馈治疗冰毒成瘾的神经机制,对GoNogo行为任务进行分析,探究干预后由成瘾导致控制的损伤是否得到改善。所外追踪检测,由戒毒所民警进行实地回访,包括回访丢失率(当地派出所尿检报告),是否与过去毒友联系(民警与患者面谈)。

(五)线索反应任务

线索反应任务根据之前已发表的研究改编。在这项任务中,请患者观看屏幕上出现的每一张图片。为了保证患者专注于试验任务,要求患者在看到动物图片时尽快按下空格键。该任务总共出现330张图片,其中与毒品相关图片(冰毒、吸毒工具、吸毒行为)150张,匹配的中性图片(普通食品、普通工具、工作)150张,动物相关图片30张。整个任务被平均分为六个组块,在一个组块内,每个试次呈现1张图片,呈现时间为1s,注视点时间为1-1.5 s。动物图片随机分布在六个组块中。组块间有45秒的休息时间。所有患者在出现动物图片反应按键的正确率均为100%。

(六)行为学任务

行为学任务主要使用GoNogo任务测量冰毒成瘾患者对冰毒的抑制控制表现。该任务分为两个组块(冰毒刺激Go,中性刺激Nogo;冰毒刺激Nogo,中性刺激Go),每个组块120个试次。其中冰毒刺激Go,中性刺激Nogo组块中,冰毒刺激图片80张,中性图片40张,患者看到冰毒图片需要按空格键;冰毒刺激Nogo,中性刺激Go组块中,冰毒刺激图片40张,中性图片80张,患者看到中性图片需要按空格键。在一个组块内,每个试次呈现1张图片,呈现时间为0.5s,注视点时间为1-1.5s(图2)。组块间有30秒的休息时间。

图2 GoNogo任务

(七)神经反馈范式

在吸烟的研究中发展的新型神经反馈技术充分考虑了个体差异,使用特定认知任务(线索反应任务)训练个性化多元模式分析(MVPA)分类器;使用与成瘾线索有关图片作为反馈信号,训练患者在神经反馈中降低调控该信号(现称为认知引导的神经反馈训练,请参见图3);采用闭环设计的反馈方法,提高了患者的学习效率。

神经反馈技术的设计可分为两个阶段。第一阶段是进行脑活动模式的构建(如图3a)。在神经反馈训练前,患者进行的线索反应任务主要观察两种类型的图片:冰毒相关图片与中性图片。我们通过比较两种条件下提取出相关的时域(电位)和时频域(能量)特征,然后将这些特征输入到支持向量机中并对这两种刺激的反应进行分类,从而构建一个多变量模式分类器。第二阶段是进行活动模式的下调(如图3b)。在神经反馈调控期间,患者对相关脑电信号的下调基于之前建立的多变量模式分类器,它可以实时解码,并呈现患者当前对冰毒刺激反应的脑活动,从而促使患者对该信号进行降低调控。屏幕中实时反馈的曲线代表当下脑活动模式和毒品刺激反应的脑活动模式相似程度。反馈的图片是由该相似概率值计算而来,该概率值越高,反馈的图片渴求打分也就越高。我们构建的是一个当下毒品刺激的反应模式。分类器输出的概率值反应的就是当前大脑所处的脑活动模式与毒品刺激反应的脑活动模式的相近程度,即多大概率上处于毒品刺激反应的脑活动模式。

图3  认知引导的神经反馈训练设计

(八)自适应闭环训练

为提高患者的积极性,帮助他们在神经反馈过程中更好地自我监测和评估自己的大脑状态,本案例采用了神经反馈中刺激与大脑状态的解码实时相互影响的自适应闭环方法。渴求程度不同的图片对吸毒者产生相应的吸毒线索反应。在本研究中,基于大脑状态的改变(如不同程度的冰毒线索反应模式),不断更新感官刺激(如不同渴求水平图片)的方法构成了一个“闭环”的设计。简单地说,就是在患者成功降低调控吸毒线索反应任务中相关脑电活动时,呈现一张低成瘾诱发性的图片,同时提高患者的奖励金额,达到我们正性强化学习的目的;在患者不能成功降低吸毒线索反应任务中相关脑电活动时,呈现一张高成瘾诱发性的图片,同时降低患者的奖励金额,从而达到负性学习的目的。这可以进一步提高患者的学习效率,使之更快更好地习得适合自己的策略来降低对冰毒的渴求。

依据患者实时状态解码出来的概率分数出现在屏幕的下半部分,同时与概率得分相匹配的图片出现在屏幕上半部分,如图4所示。较低的概率得分对应的图片渴求(由单独一组患者评分得出)得分越低,反之,较高的概率得分对应的图片渴求越高。概率分数与图片之间的关联由一个线性正相关函数控制。为减少脑电图信号中噪声的波动,每次试验的概率评分值采用当前值和前两个值的滑动平均值计算。

图4神经反馈一个训练周期

每天神经反馈训练共八个周期,每个周期之间有一分钟的休息时间,每个周期由40个试次组成,每个试次包括一秒的采样和计算。要求患者在训练前准备一些策略(不少于4条),在接下来的训练中,患者可以调整或增加策略,训练过程中患者需要找出最佳的策略(指导语:“让反馈曲线向下移动,这样的图片对应较低的渴求。”)。十天训练所有周期使用的策略由患者填写并记录下来。

(九)电脑数据采集

试验任务使用Matlab工具包psychtoolbox(http://psychtoolbox.org/)。脑电数据的记录使用SynAmps RT放大器(NeuroScan, Charlotte, NC, U.S)。根据国际上广泛使用的10-20系统,64个Ag/AgCl电极被放置在患者头皮上的特定位置。此外,左右乳突位置放置M1和M2电极,用来记录电活动。垂直眼电图(EOGs)通过左眼上方和下方的双极通道记录,垂直眼电(EOGs)使用双通道放置在左眼上方和下方,水平眼电(EOGs)使用双通道放置在双眼外眼角外侧。参考电极贴在患者的鼻尖上,接地电极贴在AFz上。所有电极和参考电极之间的阻抗是5 kΩ。采样率设置为250Hz。神经反馈时实时脑电采集由NeuroScan Access SDK完成。

(十)案例效果

1.人口统计学

比较两组患者神经反馈训练前的基线人口学和临床特征,进行独立样本t检验。结果发现,试验组和对照组之间没有显著差异(表1)。这说明我们的干预效果不是由两组被试本身的差异导致的。

2.神经反馈训练表现

表1 基线人口学和临床特征对比


 项 目

试验组(36人)

对照组(37人)

P值

年  龄

32.45(5.39)

32.72(6.07)

0.84

教育水平/年

9.90(2.61)

10.00(2.21)

0.86

吸冰毒史/年

7.81(3.75)

7.09(3.33)

0.37

每次吸食剂量/g

0.53(0.62)

0.44(0.33)

0.39

DSM-V

8.73(2.09)

8.51(2.04)

0.64

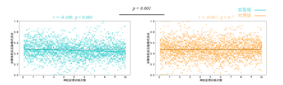
神经反馈训练的表现反映了患者调控大脑神经信号的能力,实时反馈的冰毒线索的脑活动模式通过一个概率值反映,该概率值表示当前大脑活动模式和毒品刺激反应脑活动模式的相似程度,即当前大脑状态多大概率上处于冰毒刺激反应脑活动模式。这个值越高说明和冰毒刺激下的大脑活动越相似,神经反馈训练的目的是让患者调低该值。图5表示随着训练次数的增加,试验组患者能够显著下调反馈信号(r = -0.100, p < 0.001),而对照组患者则没能显著下调神经反馈信号(r = -0.007, p = 0.7),两组直接存在显著的交互效应。这说明通过真实的反馈,试验组确实能够更有效调控自己的神经信号。

图5下调神经反馈信号对比

3.主观汇报的渴求得分和脑电生理指标

为检验神经反馈训练的短期效果,对比试验组和对照组在经过10次训练后一周、一个月、三个月的冰毒渴求变化。结果发现,相对于训练前,试验组在训练后一周(p = 0.03)、一个月(p = 0.02)和三个月(p = 0.02)渴求呈下降状态,并达到了显著性,而对照组则没有这样的趋势,也未达到显著性。试验组主观报告的渴求回访的结果表明,在训练结束后的三个月的回访时,两组渴求降低的值达到了显著性(F=4.82, p=0.032)(图6)。说明相对于对照组,试验组主观上认为自己对冰毒的渴求显著降低。

图6渴求得分变化

图7表明经过神经反馈训练后,试验组的渴求降低能够有效维持(r = -0.16, p = 0.03),而对照组渴求降低则没能维持(r = -0.07, p = 0.319)。

图7神经反馈回访渴求降低维持情况

同时,患者客观的脑电生理指标也发生了显著改变,通过对比训练前后线索反应任务中毒品试次的P300幅值发现:

图8脑电生理指标

试验组患者经过训练后P300幅值有了显著的下降(p< 0.05),而对照组没有达到显著性。图8a为Pz电极P300下降幅值(μV),图8b为全脑P300幅值下降达到显著性的头皮区域。该结果说明通过神经反馈训练可以改变其大脑的神经指标,达到降低渴求的效果,不仅在主观上,在客观指标上试验组也有显著改善。

4.行为学指标

图9表示,经过神经反馈训练,在Go-Nogo任务中虚报率(毒品刺激Nogo,中性刺激Go情况下,对毒品刺激做出Go反应的概率)相比干预训练前的下降程度,两组达到了显著(中测F= 4.47, p = 0.038,后测F = 9.15, p = 0.004),说明经过神经反馈训练,试验组患者的抑制控制能力得到增强。

图9行为学指标

5.所外回访

为检验神经反馈训练的长期效果,尤其是出所后患者回归到社会中是否能继续保持操守,本案例采用两个重要指标进行评估。第一个是回访丢失率,以患者当地派出所尿检记录为客观指标;第二个是与过去吸毒旧友联系情况,通过实地回访出所后三个月的患者,面谈并调查试验者与毒友的联系情况。

截至目前,对完成训练的42人进行出所后三个月的回访,其中试验组23人,对照组19人。总共有5人丢失回访,其中试验组1人,对照组4人,试验组回访丢失率低于对照组(图10a)。此外,在所有参与回访的患者中,共有11人表示出所后与过去吸毒旧友有联系,其中试验组3人,对照组8人(图10b)。由此可以推测,相对于对照组,试验组更容易保持操守(即复吸率更低),更愿意积极建立新的健康的朋友关系。

图10所外回访

【案例思考】

(一)存在的不足

1.研究时间较短

本案例开展研究时间不长,部分患者出所后时间还相对较短,为进一步验证训练的持续效果,需要持续进行跟踪回访。

2.有待进一步推广

目前,只在进行了部分人员的对照研究,从技术角度看,由于其便捷性和安全性,非常合适在社区戒毒中推广使用,实验性和操作性需要进一步在该环境下验证。

(二)未来展望

1.加强跟踪回访

与各地禁毒部门保持密切联系,持续巩固跟踪回访效果。

2.加快技术推广

将该技术在自愿戒毒、社区戒毒、社区康复中进行验证,从而进一步推广使用。

您的满意度:
满意
基本满意
不满意
您的满意度: